导 读 澳门大学余伟邦和陆金健等在Frontiers of Medicine发表研究论文《靶向CD47提升奥希替尼抗非小细胞肺癌疗效》(CD47 blockade improves the therapeutic effect of osimertinib in non-small cell lung cancer)。

非小细胞肺癌是死亡率最高的恶性肿瘤之一。奥希替尼是EGFR突变型非小细胞肺癌一线治疗药物。然而,患者在用药后仍不可避免地出现耐药。联用策略或能提升药物疗效及延缓耐药,改善患者生存。
CD47/SIRPα免疫检查点被认为是最具临床转化潜力的吞噬检查点之一。但在此前,CD47靶向抗体和奥希替尼从未有过“合作”。靶向CD47或能提升奥希替尼抗肺癌疗效。

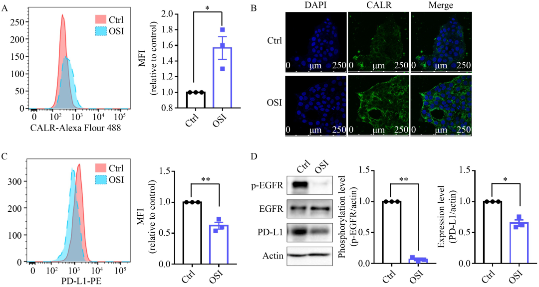
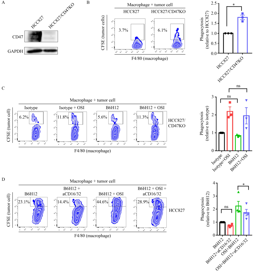
摘 要 第三代表皮生长因子受体(EGFR)抑制剂奥希替尼是EGFR突变非小细胞肺癌的一线治疗药物。本研究旨在探索提高奥希替尼疗效的联合策略。结果显示,在EGFR 突变 HCC827 和NCI-H1975 细胞中,奥希替尼通过NF-κB通路上调抗吞噬免疫检查点CD47。奥希替尼和CD47 抗体联合急剧提升抗体依赖性的吞噬效应。CD47敲除后,联合组诱导的吞噬效应被逆转。同时,体内移植瘤模型中,CD47抗体显著增强奥希替尼抗肿瘤效应。值得注意的是,奥希替尼还能诱导促吞噬信号钙网蛋白的上膜,也能降低抗吞噬信号PD-L1的表达,提示奥希替尼对吞噬相关检查点的多维调控作用。综上,靶向CD47联合奥希替尼为提高其疗效提供了一种潜在的新型联合策略。

点 评 基于肿瘤免疫疗法的成功,将靶向治疗与激活免疫系统的药物相结合的策略一直是当下的研究热点。此前,奥希替尼与适应性免疫检查点PD-1/PD-L1 药物联合疗效并不如意。与靶向 T 细胞相比,巨噬细胞是一个有吸引力的替代靶标,它们通常是肿瘤微环境中最常见的浸润性免疫细胞。本研究联合奥希替尼与CD47抗体,为靶向治疗及巨噬细胞定向疗法相结合策略做了初步的尝试与探索。

原文信息
标题
CD47 blockade improves the therapeutic effect of osimertinib in non-small cell lung cancer
作者
Wei-Bang Yu, Yu-Chi Chen, Can-Yu Huang, Zi-Han Ye, Wei Shi, Hong Zhu, Jia-Jie Shi, Jun Chen, Jin-Jian Lu

机构
1. State Key Laboratory of Quality Research in Chinese Medicine, Institute of Chinese Medical Sciences, University of Macau, Macao 999078, China
2. Zhejiang Province Key Laboratory of Anti-Cancer Drug Research, College of Pharmaceutical Sciences, and Cancer Center of Zhejiang University, Zhejiang University, Hangzhou 310000, China
3. Zhongshan School of Medicine, Sun Yat-sen University, Guangzhou 510000, China
4. Department of Pharmaceutical Sciences, Faculty of Health Sciences, University of Macau, Macao 999078, China
5. MoE Frontiers Science Center for Precision Oncology, University of Macau, Macao 999078, China
Corresponding Author Jin-Jian Lu
Cite this article
Wei-Bang Yu, Yu-Chi Chen, Can-Yu Huang, Zi-Han Ye, Wei Shi, Hong Zhu, Jia-Jie Shi, Jun Chen, Jin-Jian Lu. CD47 blockade improves the therapeutic effect of osimertinib in non-small cell lung cancer. Front. Med., 2023, 17(1): 105‒118 https://doi.org/10.1007/s11684-022-0934-1
https://journal.hep.com.cn/fmd/EN/10.1007/s11684-022-0934-1
https://link.springer.com/article/10.1007/s11684-022-0934-1
点击左下角蓝色“阅读原文”,可下载全文,了解更多内容。感谢作者对Frontiers of Medicine的信任和支持。欢迎关注Frontiers of Medicine微信公众号



文章中观点仅代表作者个人观点,不代表本网站的观点和看法。
神州学人杂志及神州学人网原创文章转载说明:如需转载,务必注明出处,违者本网将依法追究。