可持续作物与牧草系统
Sustainable Crop and Pasture Systems
专 辑 文 章 介 绍
· 第五篇 ·
▎论文ID
Harnessing Ecological Principles and Physiologic Mechanisms in Diversifying Agricultural Systems for Sustainability: Experience from Studies Deploying Nature-based Solutions in Scotland
生态学原理实现可持续的多样化农业系统:苏格兰经验
发表年份:2022年
第一作者:Timothy S. GEORGE
通讯作者:Timothy S. GEORGE
邮箱:tim.george@hutton.ac.uk
作者单位:英国杰姆斯赫顿研究所,生态科学系。
Cite this article :
Timothy S. GEORGE, Cathy HAWES, Tracy A. VALENTINE, Alison J. KARLEY, Pietro P. M. IANNETTA, Robin W. BROOKER. HARNESSING ECOLOGICAL PRINCIPLES AND PHYSIOLOGIC MECHANISMS IN DIVERSIFYING AGRICULTURAL SYSTEMS FOR SUSTAINABILITY: EXPERIENCE FROM STUDIES DEPLOYING NATURE-BASED SOLUTIONS IN SCOTLAND. Front. Agr. Sci. Eng., 2022, 9(2): 214‒237 https://doi.org/10.15302/J-FASE-2021437
· 文 章 亮 点 ·
﹀
﹀
﹀
1. 多样化种植能够增强自然对系统功能的贡献。
2. 以增产或改善生态系统功能为目的的土壤管理导致的结果是不同的。
3. 生产系统中的遗留养分管理有利于减少投入。
4. 间作、伴生作物和覆盖作物能够提高生态可持续性。
5. 价值链内的可持续性干预对未来农业至关重要。
· 研 究 内 容 ·
﹀
﹀
﹀
▎引言
农业面临着粮食安全、生物多样性下降、气候变化等三重挑战。农民和决策者通过种植制度和土地管理的有关措施,能够最大限度地提高生产力和农业系统效率,并限制环境破坏。种植系统中作物和土壤间互作提供了广泛的环境、经济和社会效益。可持续的土地管理需要提高资源利用率,也需要减少温室气体排放,提高农药肥料的使用效率等。苏格兰政府这5年期的研究说明了生态学原理和基于自然的解决方案(NBS,nature-based solutions)在提高农业可持续性上的潜力,以及应对气候变化导致的多种全球问题上的作用。
▎生态学原理在可持续作物生产中的应用
利用生态学原理分析和设计种植系统,能够启发我们对耕作系统的新认识,加深对作物和系统多样性的理解,也能为作物育种提供新目标与方向。分析在给定系统中耕作系统如何响应作物和系统多样性的增加,使我们更准确地了解农业效益潜在的生理机制,以及如何通过管理和作物育种来增强这些效益。苏格兰的研究显示,将生态学原理和NBS应用于农业系统中,不仅提高了产量,也增强了土壤和整个系统的功能。
▎田间物种和功能多样性的效益
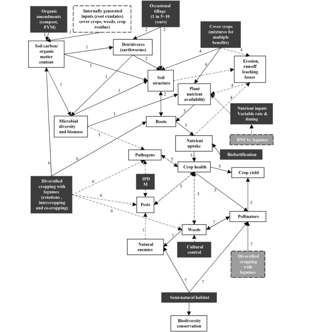
多样功能的植物种群和相关生物之间的互作有助于系统过程的内部调节,包括提高土壤质量、利用遗留养分、有益于碳和水循环、初级生产、微生物-植物组合、害虫和病原体调节、授粉和可耕地食物网恢复力,从而提高作物产量,同时减少对农用化学品投入的依赖(图1)。可持续种植中心(CSC,Centre for Sustainable Cropping)长期平台(图2)也是很好的应用示例。

图1 田间规模农业生态系统不同要素之间影响和相互依赖的示意图

图2 CSC Balruddery农场
▎环境变化下的生物病虫害防治
农药能够控制作物害虫,但也会造成作物损失,全球18%的作物损失来自于农药。以蚜虫为例,蚜虫能在很短时间内进化出对杀虫剂的抗性,对气候变化具有适应性,因此控制蚜虫的关键在于增强其天敌的活动。在变化的环境条件下,害虫和天敌种群中的种内和种间多样性程度是生物害虫控制成功的决定性因素。提高田间和景观尺度的植被和生境多样性是保护性生物控制的基础,为多样化的天敌群体在时间和空间上提供更多种类的食物资源,从而发挥天敌群落的多种功能(捕食、寄生和致病),克服害虫抗性,减少对杀虫剂的依赖。
▎通过耕作管理改善土壤条件
利用生态学原理能够有效设计间作或多物种覆盖的种植系统和轮作种植系统,并给出土壤环境角度的系统评估(图3)。为了实现农业系统的可持续性和温室气体减排,主要方案有少耕免耕,化肥减施,器械燃料及农药减投,改善蓄水和固碳等。但这些方案也存在不足,需要在种植过程中权衡利弊,如少耕固然能够改善土壤物理条件,蓄水固碳等,但是也会导致作物产量降低、根区酸化等后果,施用石灰能够改良土壤酸性,增加氮利用效率等,但是对土壤碳储量和矿物元素生物有效性等土壤功能的影响是复杂且争论未决的。为了评估管理措施和品种对土壤功能、生态系统功能的影响,需要一个评估框架和简单、有效且可复制的土壤健康指标,供全球的土地管理人员在不同的时间和地点开展现场应用。

图3 Mid-Pilmore耕作试验中不同耕作下的土壤物理性质
▎管理投入以提高养分利用效率
过度施肥会导致水气污染和土壤养分过剩等问题。原文给出了如何通过管理措施和品种选择来充分利用养分。如添加碳源,减施化肥,使用海藻、绿肥及矿物肥料的替代品等,但可能会增加土壤中的重金属和有毒元素浓度。在追求零污染农业系统的过程中,需要着重考虑土壤中生物间的复杂相互作用,例如细菌、原生动物、线虫、菌根、弹尾虫和蚯蚓间的互作及其对植物与土壤的影响(图4)。从而缓解投入减少导致的营养缺乏,以及氮磷供应过量导致的环境污染,也防止替代肥料中不利元素的积累。

图4 地下环境的复杂性和营养方面的互作
▎可持续种植系统的作物和品种选择
现代栽培品种虽有较高的生产力,但需要较高的投入,且无法遗传适应可持续耕作方法。为了充分利用生态管理措施,需要充分了解作物性状(根毛、菌丝)如何优化系统功能来育种作物,在适宜管理下何种基因型可实现可持续生产。主要考虑的系统功能包括轮作、减少耕作、混合种植和减少化学品投入(除草剂、农药和肥料)。针对这些性状的育种应在广泛的种植区域中开展,而不能仅在特定或选择的区域进行试验。
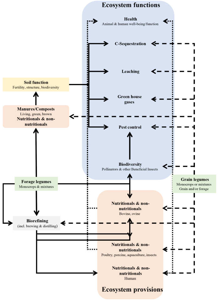
▎以豆类悖论为例研究粮食全系统多样化措施的需求
(1)豆类作物种植制度的食品与市场安全风险——种植环境优化,采取最佳农艺措施,加强育种工作和蛋白质营养供应(图5)。
(2)区分粮食作物和饲料作物种植系统间的差异,并针对性地充分利用两类种植系统以实现可持续性。
(3)支持豆类食品体系多样化措施的政策——种植者独立推广,鼓励豆类种植和豆类产品生产,限制无机氮肥的使用,增加研究投资和发展。

图5 豆类作物在功能多样化种植系统的生态系统服务
▎前景
农业面临着粮食安全、生物多样性下降、气候变化等挑战。利用生态学原理能够实现种植系统多尺度的多样化,减少投入,增强系统适应性以应对气候变化引起的非生物和生物胁迫,增加系统中动植物及微生物多样性,减少燃料使用和增加土壤碳固存以缓解大气二氧化碳积累。苏格兰种植系统的例子表明,改善种植系统的可持续性有很大的潜力,通过优化管理措施并推广运用于世界各地的农业生态系统,能够创造出更具适应性、可持续性和多样性的农业生态系统。
文章中观点仅代表作者个人观点,不代表本网站的观点和看法。
神州学人杂志及神州学人网原创文章转载说明:如需转载,务必注明出处,违者本网将依法追究。