在新一轮科技革命与产业变革的浪潮中,许多国家正面临技能型人才短缺与失业率攀升等严峻挑战。欧盟在应对这些全球性问题上走在前列,它将职业教育共同体建设作为解决结构性就业矛盾、打造高水平人才培养体系和满足新兴产业发展需求的重要抓手,充分激发科技创新活力和区域经济增长潜能,为世界职业教育治理创新提供重要借鉴。欧盟自2014年正式将职业教育与培训(Vocational Education and Training, VET)纳入“伊拉斯谟+计划”(Erasmus+ Programme)以来,便通过职业教育合作,在绿色与数字双重转型以及职业教育包容性等方面取得突破性进展,不仅推动循环经济与产业升级的有机耦合,而且更通过富有创新性的职业教育模式开启欧盟职业教育共同体的建设进程。在该计划推进过程中,欧盟既遵循《哥本哈根宣言》(Copenhagen Declaration)所确立的基本原则,又吸纳《都灵进程》(Torino Process)的动态监测机制,同时整合“列奥纳多·达芬奇计划”(Leonardo Da Vinci Programme,简称“达芬奇计划”)在技术创新与人才培养方面的优势,形成“政—校—企—研”多方协同的职业教育治理新模式,实现职业教育资源的全球配置、能力标准的国际互鉴和师生发展的跨境增值。因此,在深化产教融合与加快区域一体化背景下,立足全球职业教育发展前沿,深入剖析欧盟职业教育共同体的发展历程与推进举措,对于优化职业教育人才培养模式、推动教育科技人才一体化赋能产业发展具有重要意义。
一、欧盟职业教育共同体的发展历程
总体上,欧盟职业教育共同体的发展历程可分为探索期、调适期和转型期三个递进阶段,彰显出欧盟职业教育共同体建设的历史延续性与动态调适性。
(一)初步探索期(2014—2016年):推动人员流动,奠定合作基础
早期的“伊拉斯谟+计划”以个人学习流动(Learning Mobility of Individuals)项目为核心,通过政策设计突破地理限制与制度壁垒,形成覆盖学习者、教育工作者和企业职工等多主体的开放式人员流动网络,推动跨国职业教育合作。[1][2]2014年“伊拉斯谟+计划”正式纳入职业教育与培训后,将职业教育领域的人员流动划分为“学员流动”和“教职工流动”两种类型,且允许非政府组织、企业及公共机构等主体参与,打破传统的职业教育边界。[3]针对学员,该计划强调工作本位学习,为在读学生、学徒及毕业一年内学员提供两周至一年的企业或院校实习机会,帮助他们加速技能转化,顺利完成职场过渡;对于教职工,则侧重于其职业技能发展,通过岗位观察、专家培训及海外教学实践等方式,帮助他们提升教学及专业能力。
“伊拉斯谟+计划”于2015年启动职业教育与培训流动认证(VET Mobility Charter)[4],旨在对参与跨国交流的组织进行能力与项目质量认证。这一认证机制虽然后期被“伊拉斯谟”认证(Erasmus Accreditation)取代,但其作为对原有强制签署的操作性文件《学习协议》(Learning Agreement)和《流动协议》(Mobility Agreement)的补充,持续推动职业教育领域的国际交流与合作。在此基础上,该计划进一步优化人员流动机制,将项目申请组织划分为获得认证者和未认证者。[5]获得认证者在后续项目申请中,不仅可以免除评审环节,而且还可以依据其过往表现动态调整资助额度。这些举措大幅度提升组织参与认证的积极性,推动个人学习流动项目朝着标准化和规模化的方向发展。
“伊拉斯谟+计划”对个人学习流动项目申请组织的资质设置明确要求。在国际层面上,项目申请组织须注册于欧盟成员国,且至少有两个国家参与,以促进国家间的交流与合作;在国内层面上,申请联盟应至少由三家来自同一国家的职业教育机构组成,以加强国家内部职业教育的资源整合与协同发展。在该框架下,欧盟实现职业教育领域人员的跨国家、跨部门深度合作,并将个人学习流动项目与“行业技能联盟”(Sector Skills Alliances)、“战略伙伴关系”(Strategic Partnerships)等合作项目有效结合,构建协同创新的职业教育生态,为欧盟职业教育共同体的建设创造有利条件。
(二)动态调适期(2017—2020年):对接市场需求,深化合作关系
21世纪初,全球经济衰退严重冲击欧盟的就业市场,尽管后来经济逐步复苏,但普遍存在的失业问题却从周期性向结构性转变。[6]与此同时,欧盟职业教育体系在技能匹配、产教融合和质量保障等方面的缺陷进一步凸显。[7]“伊拉斯谟+计划”将“战略伙伴关系”和“行业技能联盟”作为促进跨国职业教育合作的核心项目。“战略伙伴关系”前期主要围绕校企合作、工作本位学习和“欧洲职业教育与培训质量保障框架”(European Quality Assurance in VET)的实施与本土化推广而展开。2017年后,其重心逐步扩展至包容性教育、跨文化融合以及边缘群体吸纳等领域[8][9][10],使项目参与者将合作视野从职业教育系统内部扩展至更广阔的社会领域,承担起促进区域教育公平、实现技能人才供需匹配、创造多元就业机会等社会责任。这表明欧盟职业教育的定位已从单一的教育培训支持,向实现职业教育体系建设与社会融合功能提升的协同发展模式转型。
“行业技能联盟”是欧盟推动产教融合的重要项目。2017年之前,该项目主要围绕技能需求识别以及职业教育与培训课程的开发和实施开展活动,但一直存在职能边界模糊、结构设计混乱等问题。为对接《欧洲新技能议程》(New Skills Agenda for Europe),“行业技能联盟”于2017年进行阶段性调整,暂时退出“伊拉斯谟+计划”。在2018年重新被纳入时,其合作方向新增《欧洲新技能议程》十大行动之一的“行业技能合作蓝图”(Blueprint for Sectoral Cooperation on Skills),致力于建立整体性、长期性和结构性的行业技能发展战略,实现技能匹配和行业发展的整体目标,标志着职业教育从单纯的教育支持迈向教育与技能并重的模式。2019年,“伊拉斯谟+计划”将“技能需求识别”(Skills Needs Identification)更迭为“职业卓越平台”(Platforms of Vocational Excellence),在结合区域发展情况和创新战略的基础上,推行职业教育试点项目,为行业发展提供重要支撑。新冠肺炎疫情期间,该项目将重心转向数字技能开发、远程培训等方面,并通过与“欧洲职业教育与培训学分体系”(European Credit System for VET)、“欧洲资格框架”(European Qualifications Framework)、“欧洲技能、能力、资格与职业分类体系”(European Skills, Competences,Qualifications and Occupations)等政策工具的实时对接与动态协同[11],增强欧盟职业教育体系的一致化和互认性。
“战略伙伴关系”和“行业技能联盟”始终以对接市场需求、深化产教融合为导向,推动欧盟职业教育体系由内部结构优化迈向内外协同发展。经过持续调整,“伊拉斯谟+计划”有效助力欧盟突破原本职业教育系统的封闭性,拓展其社会功能,实现职业教育与就业市场深度对接,欧盟职业教育体系也完成从被动开展技能培训到主动引导产业发展的角色转变。这一系列的动态调整举措,不仅显著增强职业教育体系响应劳动力市场快速变化的能力,而且也为欧盟职业教育共同体建设奠定良好的合作基础。
(三)成熟转型期(2021年至今):完善发展战略,增强合作共识
2021年,“伊拉斯谟+计划”进入第二个实施周期。尽管第一期计划在推动职业教育领域人员跨国流动、提升职业教育吸引力以及促进职业教育国际化合作等方面成效显著,但仍面临行政程序复杂、弱势群体覆盖不足等挑战。[12][13]为解决原有项目重叠与碎片化问题,欧盟将“创新合作与最佳实践交流”(Cooperation for Innovation and the Exchange of Good Practices)和“政策改革支持”(Support for Policy Reform)两大关键行动分别更名为“组织与机构合作”(Cooperation among Organisations and Institutions)和“政策发展与合作支持”(Support to Policy Development and Cooperation)[14],推动欧盟从分散的项目合作向整体性的政策协调转变,以建立区域联通的职业教育体系。这一转变体现欧盟从片面强调国家层面的统一改革,转向鼓励经验交流、互学互鉴的新发展模式。通过平衡欧盟整体行动与成员国自主权之间的关系,“伊拉斯谟+计划”不仅提升欧盟职业教育政策的稳定性和可持续性,而且也为欧盟在职业教育领域培育共同价值观创设有利条件。
为改变跨国合作项目协调性不足、受益群体有限、中小型机构参与渠道缺乏等问题[15],欧盟开始强调多类型、多层次的组织协作。2022年,“伊拉斯谟+计划”将职业教育领域的“组织与机构合作”划分为伙伴联盟(Partnerships for Cooperation)、卓越联盟(Partnerships for Excellence)、创新联盟(Partnerships for Innovation)、前瞻性项目(Forward-looking Project)和职业教育与培训能力建设(Capacity Building in the Field of VET)五大板块,形成从基层合作到上层建设,再到跨界创新的全链条协作机制。尽管该关键行动的项目设置已较为完善,但为适应劳动力市场的动态变化,其项目类型框架仍在持续调整和优化。以“伊拉斯谟+教师学院”(Erasmus+ Teacher Academy)为例,该项目在2021年引入后,先后经历2023年的暂停与2024年的重启,这一反复调试过程,反映出欧盟职业教育体系在实践中不断进行自我完善的特征。
同时,基于教师不仅是知识传递者,而且是政策文化和价值认同塑造者的新定位,欧盟增设“让·莫内教师培训”(Jean Monnet Teacher Training)项目,以期提升教师对欧盟文化及政策等的认识与理解,并鼓励他们将欧盟相关主题融入日常教学。在此基础上,辅以“让·莫内网络”(Jean Monnet Networks),推动职业教育与培训机构开展深度合作,并围绕欧盟主题进行课程开发、联合研究和资源共享。2022年“伊拉斯谟+计划”进一步推出“学习欧盟倡议”(Learning EU Initiatives),期望通过专题教材开发、教学活动设计等方式系统强化学生对欧盟主题的认知。[16]同年引入的“让·莫内政策辩论”(Jean Monnet Policy Debate)则依托高水平的政策讨论会和学术研讨会,聚焦欧盟教育政策与社会发展等议题。这些创新项目通过师生群体的深度参与,成功将欧盟的职业教育政策理念和共同价值观渗透到教育实践中,激发职业教育机构参与跨国专业政策对话的动力,夯实欧洲职业教育共同体的认知基础。
二、欧盟职业教育共同体的实践路径
欧盟通过能力建设奠定合作基础、区域协调拓展合作范围、价值内化凝聚合作共识,形成较为完善的职业教育体系,推动职业教育共同体建设。
(一)聚焦能力建设:夯实职业教育共同体根基
数字技术的革新对传统资源配置提出新要求,劳动力市场对技能型人才的需求激增。通过建立伙伴关系、开展创新合作等举措,“伊拉斯谟+计划”为职业教育领域人员提供丰富的国际交流与合作机会,也为他们提升跨文化交流能力、绿色和数字技能、就业和创新创业能力给予全方位支持。
1.以跨文化交流合作能力培养为基础
提升跨文化交流能力是培养具有全球竞争力的高质量人才的关键举措。[17]“伊拉斯谟+计划”以多样、包容、民主的价值观为引领,不仅鼓励非欧盟国家的组织参与跨国交流,而且还支持其跨国交流人员积极融入当地的社会生活[18],从而推动跨区域的职业网络发展,为提升流动人员的跨文化交流能力创造有利条件。同时,为方便职业教育领域人员参与交流活动,欧盟设计推出名为“伊拉斯谟+”的数字移动工具,帮助参与组织获取相关实用资源和信息,以高效管理项目流程,确保交流活动的有序开展。
欧盟职业教育共同体建设涉及多个语言和文化背景的国家与地区。因此,“伊拉斯谟+计划”特别关注项目参与者在海外学习或工作期间外语能力的提升[19],并为他们开发语言学习与评估的在线平台—— 伊拉斯谟+在线语言支持(Erasmus+ Online Language Support),提供免费的在线语言测试与学习支持,确保其能克服语言障碍,融入国际职业教育环境。此外,欧盟还打造欧洲学校教育在线校际协作平台,鼓励不同国家的职业教育工作者和研究者在该平台上分享职业教育跨国合作及教学的经验,以期拓宽他们的国际视野,为职业教育与培训发展提供智力支持。同时,鼓励参与组织在开展职业教育与培训项目时,邀请国际优秀教师与专家到所在国家或地区举办专题讲座或研讨活动。这一举措有效地促进职业教育领域人员的跨国交流,帮助他们学习如何在多元文化环境中进行交流与合作,为海外专家参与各国职业教育与培训改革提供长期合作渠道,推动欧盟职业教育体系的资源共享与协同发展。
2.以促进绿色和数字技能转型为动力
“伊拉斯谟+计划”自创设伊始便与欧盟的整体战略目标保持一致,要求项目设计尽可能对接“欧洲资格框架”和“欧洲职业教育与培训质量保障框架”,以推动职业教育供给与地方、国家的发展需求相衔接,实现课程内容和技能标准的跨国互认。在绿色转型和数字转型方面,该计划严格遵循《欧洲绿色协议》(European Green Deal)和《数字教育行动计划(2021—2027年)》(Digital Education Action Plan, 2021-2027)的指引,旨在提升职业教育对经济社会转型的响应能力,有效对接职业教育的供给侧与需求侧,满足劳动力市场对技能型人才的需求。
在绿色转型方面,该计划重视培养环保意识,鼓励将气候变化与环境保护的可持续发展理念融入职业教育与培训活动中。在项目设计之初,申请者需注重环保,充分理解绿色议题,以实际行动践行绿色倡议;在项目审批和资助评审环节,项目对可持续发展的贡献被视为关键加分项;在资金分配时,重视践行与绿色发展相关的目标,若某项目在实施过程中未遵循绿色发展目标,可能会导致其资金分配的调整或缩减。此外,欧盟还建立严格的绿色转型合规监管机制,对项目实施全过程进行动态监测,长期不符合绿色转型要求的项目将面临强制整改或暂停拨款,情节严重者甚至会受到项目终止的处罚。
在数字转型方面,鼓励参与项目的组织采用数字工具、普及数字教学方法,并开发在线论坛和虚拟学习平台,以弥补传统课堂教学的不足,提升师生的数字技能。为确保学习成果的透明度和可验证性,该计划不仅利用欧洲通行证(Europass)对学习成果进行实证管理,而且还支持技能认证体系的数字化建设,推动非正式学习成果认证,促进职业教育体系的跨国对接。“伊拉斯谟+计划”主要通过提供数字化实习机会,强化教师和学员的数字技能,推动数字化转型。这种转型不仅体现在教学内容与教学方法上,而且还贯穿于项目设计、管理与评估的全过程。
3.以创新性的就业和创业能力为目标
就业和创新创业能力的提升,根本上依赖于扎实的专业能力,而专业能力的培养必须依托国家层面的整体规划与系统帮扶,包括政策引导、资源整合与环境支持等关键要素。[20]基于这一逻辑,“伊拉斯谟+计划”在职业教育与培训的课程设计中,以国家发展战略为导向、个人就业技能为目标,聚焦产业转型与新兴产业需求,意在提升学员面向未来的就业技能,使其具备应对经济与技术快速变革的能力。为增强资源的适配性与多样性,该计划建立完善的行业参与机制,积极推动职业教育机构与私营部门、行业组织建立合作,确保职业教育与培训课程内容与劳动力市场需求同步更新,帮助学员积累真实的行业经验。同时,欧盟还借助欧洲学校教育平台(European School Education Platform)以及教育与培训支持、进阶学习与培训机会平台(Support, Advanced Learning and Training Opportunities-Education and Training),搭建职业教育界与产业界的合作桥梁,推动产教深度融合,为欧盟职业教育人才培养体系持续优化注入活力。
为进一步缩小职业教育和劳动力市场之间的技能缺口,使职业教育的内容、形式更加符合经济社会发展需求,帮助学员顺利实现就业或开启创新创业道路,“伊拉斯谟+计划”为赴海外学习的学员提供职业见习与实习机会,确保他们能够在真实情景中获得工作体验和发展专业能力。此外,该计划还建立能力可持续发展机制,要求学员在项目结束后借助在线平台将所掌握的前沿知识、创新理念和实践技能在专业社群中广泛传播,从而促进机构间的相互学习与借鉴,实现专业能力提升,确保项目效益的长期性和最大化。
(二)强化区域协同:构建职业教育共同体网络
强化全球教育合作,推动产教融合纵深发展,构建协同育人新机制,是当前国际教育发展的重要任务与主流趋势。[21]“伊拉斯谟+计划”对此做出积极响应,通过建立伙伴联盟、卓越联盟和创新联盟等方式,深化教育机构与企业合作,提升职业教育与劳动力市场的契合度。
1.以伙伴联盟构建合作网络
“伊拉斯谟+计划”通过伙伴联盟帮助参与职业教育与培训的组织共享成功经验、实践创新方法,以更好地应对劳动力市场的动态需求,提升欧盟职业教育的国际竞争力和影响力。该计划对伙伴联盟的组织架构有明确规定。常规型伙伴联盟的申请主体须满足两个基本条件:一是在欧盟成员国或与计划关联的第三国合法成立;二是在职业教育领域具备相应的专业资质与实践经验。该类联盟须至少由三个组织构成,这些组织来自不同的欧盟成员国或与计划关联的第三国。而来自伙伴国的组织仅允许作为合作伙伴参与常规伙伴联盟。此外,欧盟在常规伙伴联盟的基础上,推出小规模伙伴联盟,强调从个人、组织和部门层面推动职业教育变革,实现职业教育发展与工作技能需求满足的有机统一。它的申请要求较低,没有明确规定申请组织成立年限,支持多样化的组织形式,只需包含至少两个来自不同欧盟成员国或与计划关联的第三国的组织。相较于常规伙伴联盟,小规模伙伴联盟更加注重普惠性,具有资助金额少、项目周期短、行政流程简化等特点(见表1),可为资源不足或经验较少的初创组织、小型组织和基层组织提供更多参与机会。

除上述核心参与组织之外,伙伴联盟采取开放合作模式,鼓励与地方教育局、行业协会、企业等公私部门建立协作关系。合作伙伴的数量遵循开放原则,申请者可依据项目内容、实施范围和预期目标,灵活确定参与组织数量,但须在申请前明确项目所需的专业知识和资源基础,根据实际需求甄选最合适的合作伙伴。为确保资源公平分配,避免少数大型组织占据过多资源,同一组织在每个申请周期内以合作伙伴身份参与的常规伙伴联盟项目总数不得超过10项。
2.以卓越联盟构建示范网络
在“伊拉斯谟+计划”的政策与资金支持下,卓越联盟致力于推动教育数字化、促进跨学科、跨部门合作与人员流动,确保欧盟在国际职业教育中保持领先地位。为保障项目的稳定推进,欧盟设立“卓越标签”用于认证符合该计划质量标准的优质项目,为其在资金不足时开辟替代性的融资渠道。“职业卓越中心”(Centres of Vocational Excellence)在长期探索过程中生成产业—教育—经济协同发展模式,它依托产教融合平台创设真实情境,开展实践教学和系统技能培训,培养学员的专项就业能力,实现教育对产业和经济发展的赋能;在经济结构升级和资本循环系统的推动下,构建产业集群网络和人才培养矩阵,推动职业教育与就业市场精准匹配、与产业发展需求有效对接,从而达到产业反哺教育的目的,最终形成“教育赋能产业—产业反哺教育”的良性循环(见图1)。

“职业卓越中心”基于不同教育环境采取差异化发展策略,以促进职业教育国际示范网络建设。在国家层面,“职业卓越中心”致力于构建具有包容性的技能生态系统,最大限度地整合地方职业教育资源,促进跨区域、跨行业的知识共享与协同创新;在国际层面,则采用产业聚集策略,联合志同道合的组织与企业,推动产业在其专业领域发挥核心作用以应对全球性挑战。该中心采取自下而上的治理模式,联动地方职业院校、行业协会和中小型企业等协同开展应用型研究,推动产教融合的知识创新网络建设,支持学员就业与创业。同时,它通过整合全球优质的职业教育与培训资源和国际先进经验,促进教育机构与研究机构的深度融合和全球职业教育体系的创新发展。
3.以创新联盟构建前沿网络
创新联盟致力于搭建高校、职业教育机构和社会经济组织间的跨界协作网络,推动知识共享与技能供需的动态适配,强化欧盟创新能力的根基。它关注职业教育与产业发展的深度耦合,着力应对气候变化、数字化转型和人口结构调整等全球性挑战,通过开发契合行业发展前沿与就业市场需求的跨学科课程,搭建专业化人才培养平台,破解传统教学内容与实际技能需求脱节的结构性矛盾,推动社会关键议题取得突破性进展。“伊拉斯谟+计划”对创新联盟的成员构成有明确规定。在覆盖范围上,须至少涵括4个欧盟成员国或与计划关联的第三国;在组织架构上,须包含至少8个正式合作伙伴,且满足多元主体参与的硬性指标—— 至少3个劳动力市场参与者(如企业、工会或行业协会),以及至少3个教育机构,其中须包括高校和职业教育机构,以促进信息交流与知识创新,确保学术训练与技能培养的协同发展。在此基础上,创新联盟以“欧洲技能、能力、资格和职业分类体系”为参照,联合“职业卓越中心”、伙伴联盟等项目的参与者开发基于工作需要的学习方案,并在后期通过成果分析、反馈优化和经验推广等途径,将成功的项目模式转化为适应各国产业需求的“工具包”,实现项目的本土化创新。
创新联盟包括教育与企业联盟和跨部门技能合作联盟两种类别,构建教育与产业协同发展的合作框架。其中,教育与企业联盟以促进产教融合为核心,明确要求项目参与者须整合职业院校、高校及企业资源,积极倡导和鼓励政府部门、行业协会等主体参与。该联盟通过实证研究确立项目参与者的共同发展目标,构建面向未来产业需求的人才培养体系。跨部门合作技能联盟则以《欧洲技能议程》(European Skills Agenda)为指引,精准应对技能短缺和失衡问题,并密切监测行业技能需求变化,收集产业数据,从而为深化产教融合提供重要支持,推动不同行业主体建立稳定的协作关系。
(三)推动价值内化:扩大职业教育共同体影响
“伊拉斯谟+计划”依托“学习欧盟倡议”“让·莫内政策辩论”等形成政策工具组合拳,推动价值内化,将欧洲打造成全球顶尖的职业教育与培训基地,扩大欧盟职业教育共同体的全球影响。
1.以倡议行动增强价值认同
“学习欧盟倡议”借助课程重构与教学方法创新,将欧盟的政治、经济和文化要素融入职业教育与培训相关活动中。它一方面通过扩大教师参与规模和增设欧盟专题课程等方式,拓展欧盟职业教育在成员国的辐射范围;另一方面,聚焦于欧盟历史、治理体系、民主价值观与文化多样性等内容,借助系统的教学深化项目参与者对欧盟整体架构与核心理念的认知。在实践层面,“学习欧盟倡议”要求项目参与者将欧盟事务有机融入专业课程,通过研讨会、学术访问、跨部门和跨学科合作等形式,为学员提供沉浸式学习体验,增强他们对欧盟的认同感和归属感。
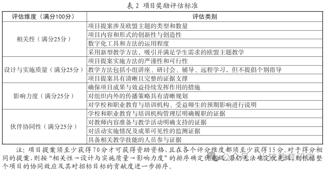
为保证倡议行动稳定推进,“伊拉斯谟+计划”建立预算约束和以结果为导向的资助机制。首先,项目须接受预算合规审查。在申请资金时,申请者按活动类型分类提交详细的预算表,说明每类活动的具体内容与成本明细,并对各成本在总预算中所占比重进行划分,确保资金合理配置。其次,项目须经过资助标准评估。欧盟将委托各行业独立专家从项目相关性、设计与实施质量、影响力度和伙伴协同性四个维度进行评审(见表2),根据综合评分确定资助额度,且优先支持战略匹配度高、成果可量化的提案。最后,项目须执行动态监测机制。项目参与者提供可验证的学习成果,管理者则通过定期审核与实地考察,以公平科学的方式选拔出最具潜力的项目进行奖励。这一预算透明、评估专业、差异奖励的综合性机制设计,有效推动欧盟职业教育共同体建设。

2.以政策对话创建治理体系
“让·莫内政策辩论”围绕欧盟相关议题展开政策对话与学术交流,通过职业教育领域的“让·莫内网络”汇集课程数据、比较教学模式、梳理研究成果,为欧盟职业教育改革提供实证支持。这些网络基于各国职业教育与培训的成功实践,通过比较教育研究与政策互鉴,深化参与国对欧盟职业教育价值观的理解,推动本土化创新,构建兼具多样性认知与一体化发展的欧盟职业教育体系。
欧盟还搭建职业教育、教师教育与高等教育的合作网络,通过定期组织政策对话和跨国实践交流,减少成员国间的政策分歧,推动各国职业教育实现标准互认与资源共享,提高政策的协调性与互补性。为推动政策对话高效运行,“伊拉斯谟+计划”设立专业的政策协调部门和网络协调员。前者保障政策对话的持续性,后者负责筛选具有创新性、推广性的研究成果和政策提案,在促进知识资产的跨国流动与本土化重构的同时,为政策变化定期输送实证依据与新见解,实现欧盟规则的柔性渗透。此外,该计划还制定有效的传播策略,借助在线新闻、社交媒体和官方出版物等传播工具提升项目的透明度和影响力,加快欧盟职业教育共同体发展。
三、欧盟职业教育共同体的行动逻辑
欧盟以完善的法律及政策工具为基础,通过系统的制度设计打造良好的协同发展环境,并采用激励措施调动多元主体深度参与,推动职业教育共同体建设。
(一)做好顶层设计,指引职业教育共同体建设
欧盟职业教育以清晰的战略蓝图和稳固的政策工具为基础[22],在充分尊重成员国教育主权的前提下,通过法律授权、政策引导和价值塑造,有序推动职业教育共同体建设。从历史维度来看,欧盟职业教育政策的法律源头可追溯至1957年的《罗马条约》(Treaty of Rome),它率先确立欧洲共同体制定职业教育共同政策的法定权限[23],不仅为《马斯特里赫特条约》(Treaty of Maastricht)和《阿姆斯特丹条约》(Treaty of Amsterda)扩大欧盟职业教育权责提供法理依据,而且为《哥本哈根宣言》倡导的职业教育合作筑牢法律根基,推动职业教育合作从自愿性参与向制度化安排转变,形成持续完善的欧盟职业教育法律体系。这一法律体系在动态发展的过程中,通过“欧洲资格框架”和“欧洲职业教育与培训质量保障框架”等政策工具促成职业教育标准统一,最终构建起具有欧盟特色的职业教育治理范式。
欧盟职业教育的高质量发展不仅需要法律赋权作为基础支撑,而且有赖于富有前瞻性的政策引领。针对劳动力市场的结构性变革,欧盟构建多维协同的政策体系。在产教融合方面,通过《可持续和数字化欧洲的中小企业战略》(An SME Strategy for a Sustainable and Digital Europe)大力建立校企联合的职业技能发展中心,促使成员国在数字制造、绿色能源等新兴领域开展校企合作研究[24],确保课程内容与产业技术同步更新。在能力培养方面,欧盟以《数字能力框架(2.2版):欧洲公民数字能力框架》(DigComp2.2: The Digital Competence Framework for Citizens)和《绿色能力框架:欧洲可持续发展能力框架》(Green Comp: The European Sustainability Competence Framework)为依据,建立能力参照标准,指导职业教育课程开发与教师培训改革,并与“欧洲职业教育与培训质量保障框架”联动,监测绿色技能和数字技能培养成效。在职业教育共同体建设方面,欧盟发布《关于到2025年实现欧洲教育区的通报》(On Achieving the European Education Area by 2025),鼓励开发多类型的跨国互认模块化微证书课程,通过区块链技术实现学分档案的跨境安全流通。[25]通过政策工具的协同发力,欧盟构建起一个动态适应、全面发展的职业教育治理体系,为职业教育共同体建设提供完善的顶层设计。
外源性的法律政策与内生性的共同价值观有机耦合,是欧盟职业教育共同体建设的必要条件。其中,价值理念的形成不仅是政策推行的自然产物,而且是制度设计的有机组成部分。以“达芬奇计划”为例,它作为欧盟首个专门支持职业教育的行动方案,通过资助跨国合作项目,将教育公平理念具象化为可感知的教育实践,并渐趋成为欧盟内部具有高度共识的文化符号,扩展弱势群体的受教育机会。此外,欧盟借助“欧洲资格框架”和“欧洲职业教育与培训学分体系”推动技能的跨国积累与互认,从制度层面保障学习成果的可比对性与可转移性,为欧盟职业教育共同体建设确立统一的价值导向。
(二)创设制度环境,提供可持续协同发展保障
赋能型制度环境能够以系统的制度设计,为创新发展提供保障,有利于促进各主体间的教育合作与资源共享。[26][27]欧盟在职业教育共同体建设过程中,深入贯彻这一理念,在充分尊重各国教育主权的基础上,依托完善的制度体系为职业教育共同体建设创造良好环境。
首先,为推动成员国职业教育体系的深度变革与协同发展,欧盟分别设立“国家资格框架”(National Qualifications Framework)和“欧洲资格框架”。其中,“欧洲资格框架”为各国提供统一的资格认证模板,要求各国在尊重本国实际的基础上与“欧洲资格框架”对接,从而引导课程标准的制定,提高职业资格的透明度。在此基础上,欧盟借助“欧洲职业教育与培训质量保障框架”,指导成员国定期开展职业教育的自我评估与优化实践,并向欧盟汇报其工作进展,以实现对各国职业教育与培训质量的制度性引导。为强化动态监测和提供数据支撑,欧洲职业培训发展中心(European Centre for the Development of Vocational Training)承担政策监督评估与趋势研判的职能,推动成员国有效地将自身的“国家资格框架”与“欧洲资格框架”对接。此外,该中心采用技能全景图(Skills Panorama)发布欧盟范围内的技能型人才供需与就业趋势数据,促进各国职业教育政策与欧盟整体发展战略有效衔接。
其次,在运用统一框架打破地域壁垒的基础上,欧盟持续推动职业教育合作机制的制度化建设。它通过“行业技能联盟”“创新联盟”“职业卓越中心”等合作项目,逐步将职业教育领域的跨国协作从早期零散的项目合作,升级为可持续的系统化合作网络,在政策制定、标准对接、资源共享和人才培养等多个层面实现深度协同。这些机制不仅缩小成员国在课程内容、教学方法等方面的制度性差异,而且也推动欧盟职业教育区的逐步成型,为全球职业教育治理提供创新模式。
最后,欧盟构建人力、物力、财力高效整合的资源分配体系,推动职业教育共同体建设的稳步推进。在人力资源配置方面,依托产业联盟与区域网络平台,建立多主体的人才联合培养机制,促进人力资本在不同国家、组织和行业之间的柔性流动。[28]在物力与信息资源整合方面,积极建设欧洲职业教育数字平台体系,如欧洲成人学习电子平台(Electronic Platform for Adult Learning in Europe)、借助创新教育技术促进有效学习的自我反思工具(Self-reflection on Effective Learning by Fostering the Use of Innovative Educational Technologies)等,推动教学资源与技能认证的数字化转型。在财力配置方面,建立年度滚动预算机制,将资金分配与绿色技能、数字技能、社会包容等优先事项相结合,显著提升财政投入的引导性与使用效率。
(三)实现利益驱动,激发多元主体参与积极性
在社会经济蓬勃发展和市场主体数量激增的时代背景下,有效的激励机制须突破单一主体主导的局限,通过多方协作实现信息的高效共享与有机整合。[29]欧盟积极回应这一时代趋势,构建涵盖成员国、行业企业与个体学习者的多元协同激励机制,充分调动各方的积极性与创造性,从而提升激励效能和可持续性发展,为职业教育共同体建设提供持久动能。
在成员国层面,欧盟构建以“绩效—奖励”联动为核心的动态激励体系。一方面,借助欧洲技能指数(European Skills Index)与欧洲职业培训发展中心发布的各类数据,对各国职业教育系统进行定期评估与纵向比较,以激发成员国的职业教育改革意愿;另一方面,通过“欧洲社会基金+”(European Social Fund Plus)和“伊拉斯谟+计划”的财政工具,实行“奖优扶弱”的资金分配机制,对改革成效突出的国家予以额外资金激励,对进展缓慢的国家则提供能力建设支持与技术援助。这种差异化的激励机制在保障公平的同时,提升政策执行的整体效果。
在行业企业层面,欧盟通过“社会伙伴机制”将企业深度嵌入职业教育体系,使其在人才培养全过程中发挥关键作用。企业不仅可以通过“伊拉斯谟+计划”的伙伴联盟、创新联盟等项目获得资金补贴、合作优先权与品牌增值,而且还可以直接参与到课程设计、质量评估等关键环节。以创新联盟为例,在绿色与数字双重转型背景下,企业与职业院校、科研机构等合作开发绿色技能、数字技能的前沿内容,并在实践教学中发挥重要作用,形成企业深度参与职业教育与培训的激励生态。
在个体学习者层面,欧盟采取个性化支持与制度化保障相结合的激励方式。一方面,依托“欧洲职业教育与培训学分体系”和“欧洲资格框架”,建立跨国技能认证体系,提升学员技能成果的可迁移性和国际认可度。另一方面,关注教育公平与包容性,通过“伊拉斯谟+计划”的专项资助,向低技能者、女性、残障人士等弱势群体提供针对性支持,扩大教育机会覆盖面,促进教育公平。同时,欧盟推动数字技术赋能职业教育与培训,推出数字技能证书、微证书等新型技能认证方式,增加学习成果的国际认可度,激发个体的内在学习动机与终身学习意愿。
四、结语
“伊拉斯谟+计划”通过推动欧盟职业教育共同体建设,为全球职业教育的发展与变革提供有益镜鉴。立足时代发展前沿,欧盟职业教育共同体历经探索期、调适期与转型期三个发展阶段,构建起人才培养、资源共享与政策协调的综合性职业教育发展框架。该计划通过建立多层级、多主体参与的协作机制与国际合作网络,不仅提升欧盟职业教育体系之间的互通性与协同性,而且还推动教学内容、教育方法与课程设计的系统共享和持续优化。在此基础上,欧盟通过制度设计和政策引导,突破语言、体制与文化的壁垒,促成国家、行业企业与个体学习者之间的深度联动,构建起多元共治、利益共享、产教融合的职业教育治理模式。在“伊拉斯谟+计划”的制度创新与机制协同推动下,欧盟职业教育逐渐驶入高质量、可持续的发展轨道,欧盟也成为全球职业教育共同体建设的标杆,彰显出职业教育全球化与协同治理的发展趋势。
文章中观点仅代表作者个人观点,不代表本网站的观点和看法。
神州学人杂志及神州学人网原创文章转载说明:如需转载,务必注明出处,违者本网将依法追究。